In an era where digital identity and privacy are paramount, zkMe emerges as a beacon of innovation in the blockchain and compliance landscape. This article delves into zkMe’s core values and its groundbreaking approach to KYC (Know Your Customer) processes, underscoring its commitment to privacy, decentralization, and security.
How zkMe Keeps KYC Private — 3-Design Philosophies
At the heart of zkMe’s philosophy lies a steadfast commitment to privacy, decentralization, and security. By integrating these core values, zkMe redefines the standards of user identity verification in the blockchain domain. We look to three core design philosophies to drive our product development, and oversee the direction of our Identity Oracle: private-by-design, secure-by-design, decentralized-by-design.

Private-by-design
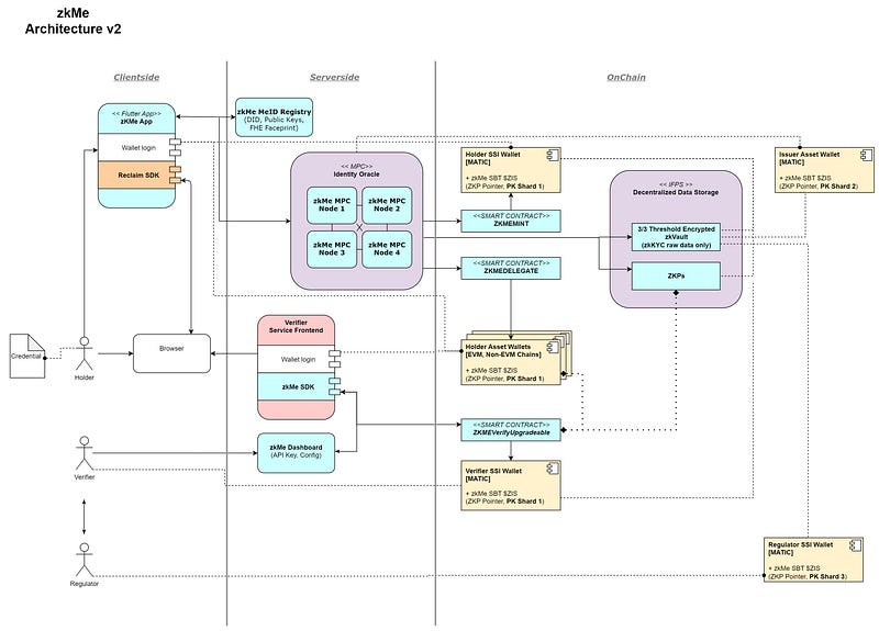
Privacy is preserved throughout the KYC process, where zkMe, the Verifier (e.g. a DEX that needs KYC done), nor anybody else involved getting direct access to the user’s identity. This process is enabled by our patent-pending oracle architecture, in which we fundamentally change the dynamics of traditional KYC in which there must be a trust assumption on the Verifier of the credential. For example, we do not require any eyes on a passport, our automated system checks for fraud, and can even be optioned to scan an NFC chip embedded in passports, all on the user’s device. The user’s passport information thus does not need to be sent to anyone, nor is it stored in a centralized server.
Once a credential (such as a passport) has been verified, it is then encapsulated in Zero-Knowledge Proofs (ZKPs), where a Verifier will only be shown anonymized details (e.g. Canadian citizen, above 18 years of age, etc.). This allows the Verifier to fulfill KYC requirements for the initial check, while allowing users to preserve privacy.
Privacy is not just a feature; it’s the foundation of zkMe’s architecture, ensuring user data, such as passport pictures, remain undisclosed to both zkMe and third-party companies, revealed only under specific regulatory circumstances, such as a legal proceeding, a subpoena to reveal a hacker’s PII, or similar official proceedings.
Secure-by-design
Security, the second pillar, is intrinsic to zkMe’s operational model. The platform’s architecture is designed to protect against data leaks and misuse, offering a safe haven for personal information in the web3 space. As a user’s raw information, such as passport number, photo, or any other PII is not shared to the Verifier nor zkMe, some of the most common security risks are not just mitigated with zkMe, but non-existent.
Decentralized-by-design
Decentralization is another cornerstone of zkMe’s ethos. Being web3 natives ourselves, we understand that a decentralized protocol brings with it unique capabilities that enable new ways of doing business. In our case, we’re able to leverage a decentralized protocol to provide Self-Sovereign Identities (SSIs), all done through a decentralized approach to credential verification, allowing both our privacy and security to reach new heights in the identity industry.
Fulfilling KYC Compliance Requirements
For the Verifiers, fulfilling legal KYC requirements will soon play a large part in their near future, as regulations around the world start ramping up. zkMe is one of the only KYC solutions that fulfills most jurisdiction’s requirements, preserves privacy, is ZKP-based, and decentralized.

The key component of providing a compliant KYC solution is in both the collection of required data, as well as data recoverability, i.e. being able to produce the data if ever requested in an investigation.
The zkVault (the portion of our Identity Oracle that serves data recoverability requirements), is based on IPFS decentralized data storage scheme behind threshold encryption. To recover the data, key parties involved must sign off on the data recovery which will trigger the encrypted, split pieces of a credential to be sent to the requesting party, where it will be put together and decrypted. This allows us to fulfill the data recoverability requirements of KYC, while preserving the user’s privacy and increasing security.
Reusable Credentials
A standout feature of zkMe is its provision for reusable credentials. This functionality enables users to verify their identity or other attributes once and use this verification across multiple platforms. It not only streamlines the user experience but also minimizes the repetitive sharing of sensitive information, further bolstering privacy and security. Users can use the zkMe mobile app or webapp to manage their credentials, ready to be used for the next protocol that is accepting zkMe credentials.

KyberSwap Integration
For the KyberSwap Elastic Exploit Treasury Grant Program, we are implementing the zkKYC check, which includes a Proof-of-Citizenship (zkPoC), GPS-based location check (zkGeo), and an AML check (AMLMe). These are again performed and verified in the most privacy-preserving way possible. For example, during the KYC phase, a user will be asked to give permission for location data. Once approved, the GPS location will be read on the phone without the location being shown to either zkMe or the Verifier. The location is then put through an algorithm to generate a ZKP to prove that a user is currently within a specific geographic area, in this case, denominated by country. Once all the ZKPs are generated, the user then approves an on-chain transaction to allow the Verifier access to read the credentials, completing the process.
As such, a zkKYC check through zkMe is designed from the beginning to adhere and align as closely to the user’s values as possible in terms of privacy, security, and decentralization. Through our approach, users can rest assured that regardless of what the traditionally held assumptions about the KYC compliance field was, we’re now in web3, and we’re stepping into a new paradigm.
Conclusion
zkMe stands at the forefront of privacy, decentralization, and security in the KYC sector, offering an innovative solution that resonates with both blockchain enthusiasts and the general audience. Its unique approach to identity verification — encapsulating the taglines ‘With zkMe, you are anonymous until proven guilty’ and ‘You, privately verified’ — reinforces zkMe’s commitment to protecting user privacy while navigating the evolving landscape of blockchain and regulatory compliance.
ABOUT zkMe
zkMe builds zk Identity Oracles for truly decentralized & anonymous cross-chain credential verifications.
No personal information is ever processed by anyone but the user themselves. Data leaks & misuse by the service provider are impossible; full interoperability & reusability result in a superior ID solution. zkMe’s is the only FATF compliant KYC provider to be fully decentralized, offering a full suite of products from anti-bit/anti-sybil, to KYC and more.
For more information, follow the links below:
Homepage | Twitter | Discord | Docs | Education Hub
ABOUT KyberSwap
👉🏻Get started on Ethereum with KyberSwap
👉🏻Tips for trading on KyberSwap
👉🏻Follow KyberSwap Twitter Announcements
👉🏻Download KyberSwap Android App
👉🏻Download KyberSwap iOS App
👉🏻Website: KyberSwap.com