The Problem with Sybils and Bots in SocialFi
In the rapidly evolving world of decentralized social networks, or “SocialFi”, one persistent challenge stands out: the threat of Sybil and bot attacks. These malicious actors, armed with the ability to create vast numbers of fake identities, pose a grave risk to the integrity and authenticity of SocialFi platforms.
The Lens Protocol, a pioneering decentralized social network built on the Polygon blockchain, experienced this firsthand in late 2022. As the community began to detect a surge of suspicious user accounts exhibiting bot-like behaviors, the Lens team quickly swung into action.
By requiring new users to pay a small fee in MATIC to register, Lens was able to deter automated, large-scale account creation, ultimately containing the impact of the Sybil attack.
Anti-Bot and Anti-Sybil Mechanisms in SocialFi
Sybil and bot attacks can have devastating consequences for SocialFi projects. They can significantly skew a platform’s user metrics and engagement data, undermining the reliability of decision-making and the overall user experience. Unchecked bot activity can also disrupt the authentic interactions and dynamics within a SocialFi community, threatening its overall health and vitality.
Thus, the significance of anti-bot and anti-Sybil measures in the SocialFi ecosystem cannot be overstated. These mechanisms serve three vital purposes:
- Protecting Data Integrity: Sybil attacks can skew a platform’s user metrics and engagement data, undermining the reliability of decision-making and the user experience.
- Maintaining Community Health: Unchecked bot activity can disrupt the authentic interactions and dynamics within a SocialFi community, threatening its overall health and vitality.
- Supporting Sustainable Growth: Effective anti-Sybil measures help build user trust and encourage genuine, long-term participation, laying the foundation for a project’s continued development.
zkMe’s Answer to Identity Fraud: MeID
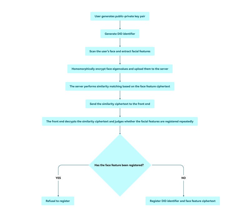
Amidst this landscape, one solution stands out: zkMe’s “One Face, One DID” concept, which is a game-changer in the fight against identity fraud. By requiring users to verify their identity through facial recognition, zkMe assigns a unique Decentralized Identifier (DID) to each individual, severely impeding the efforts of malevolent actors to spawn multiple fraudulent identities.
The Benefits of zkMe’s Anti-Sybil Approach
- Builds a Trusted Community: By eliminating fake accounts, The Guild can ensure a marketplace of quality and trust.
- Prevents Abuse: A one-person-one-vote system curtails abuse, making governance fair and reflective of the community’s true voice.
- Rewards the Genuine: Fair reward systems mean that actual community members are recognized, heightening engagement and contributing to a vibrant ecosystem.

Why zkMe DID?
What sets zkMe DID apart is its focus on both security and privacy. Powered by homomorphic encryption, the zkMe DID offers a private-by-design experience, ensuring that users’ sensitive information remains protected. Additionally, its instant verification and reusability make it an attractive choice for platforms like THE GUILD, which is transforming the gig economy through a decentralized, equitable approach.
Use Case: The collaboration between zkMe x THE GUILD
THE GUILD, a visionary platform built on blockchain technology, is reshaping the gig economy by crafting a decentralized, equitable space for freelance work. By leveraging transparency and fostering a tight-knit community, THE GUILD is empowering freelancers to thrive on shared success.
In the burgeoning landscape of SocialFi, trust is currency. THE GUILD’s partnership with zkMe’s anti-Sybil and anti-bot technology stands as a beacon of integrity, safeguarding not just transactions but the very fabric of the community. As we march towards a more decentralized future, it’s solutions like these that will pave the way for a fairer, more equitable digital economy.
How to join?
After signing up for THE GUILD, follow this step-by-step guide to unlock the full potential of the platform.
- Enter your account section to start verification
- Click on the top right corner to visit your Account section.

- Click on [Verify] to start the verification with zkMe.

- Read the requirements carefully shown on the popup, then click on [Start verification] to proceed.

2. ✨Scan QR code and follow the on-screen instructions to complete the verification
- Scan the QR code shown on the popup with your phone camera.
- Follow the instructions on your mobile phone to complete the uniqueness and liveness check. (Your data is encrypted with FHE to protect your privacy)

- After completing the verification steps on your mobile phone, click [Confirm to authorize] to grant the permissions, followed by [Done] to finalize the process.

Ready to join THE GUILD and experience the future of freelance work? Embrace the power of true digital identity with zkMe and become a part of a community where your work, your voice, and your identity matter. Together, let’s build a SocialFi ecosystem that is secure, private, and trustworthy — one that empowers genuine human connection and collaboration.
ABOUT zkMe
zkMe builds zk Identity Oracles for truly decentralized & anonymous cross-chain credential verifications.
No personal information is ever processed by anyone but the user themselves. Data leaks & misuse by the service provider are impossible; full interoperability & reusability result in a superior ID solution. zkMe’s is the only FATF compliant KYC provider to be fully decentralized, offering a full suite of products from anti-bit/anti-sybil, to KYC and more.
For more information, follow the links below:
Homepage | Twitter | Discord | Docs | Education Hub
ABOUT THE GUILD
THE GUILD stands as a pioneering web3 protocol layer, artfully merging job facilitation, social networking, and community-driven network effects. Our platform is dedicated to revolutionizing problem-solving and collaboration in the digital age.
For more insightful discussions and updates: